பங்குதாரர்களுக்கான தகவல்

வங்கி தனது பங்கு பரிமாற்ற முகவராக பிக்ஷேர் சர்வீசஸ் பிரைவேட் லிமிடெட் நிறுவனத்தை நியமித்துள்ளது.
பங்குகளின் பரிமாற்றம், பரிமாற்றம், பங்குகளின் டிமேட், முகவரி மாற்றம், பங்கு சான்றிதழ்கள் / டிவிடெண்ட் உத்தரவாதங்கள் கிடைக்காதது, அடுக்கு 1 மற்றும் அடுக்கு 2 பத்திரங்கள், வட்டி செலுத்துதல் போன்ற அனைத்து தகவல்தொடர்புகளையும் பின்வரும் முகவரிக்கு அனுப்பலாம்:

பிக்ஷேர் சர்வீசஸ் பிரைவேட் லிமிடெட்
அலுவலக எண்.S6-2, 6 மாடி, பினாக்கிள் பிசினஸ் பார்க்,
அஹுரா சென்டர் அருகில், மகாகாளி குகைகள் சாலை,
அந்தேரி (கிழக்கு), மும்பை - 400 093
பலகை எண். : 022 62638200
தொலைநகல் இலக்கம்: 022 62638299

முதலீட்டாளர் குறைகளுக்கு கிடைக்கும் இணைப்பு :https://www.bigshareonline.com/InvestorLogin.aspx
மின்னஞ்சல் வங்கி விவரங்கள் பதிவு
தனது மின்னஞ்சல் கணக்குகள் / மொபைல் எண் / வங்கி கணக்கு விவரங்களை பதிவு செய்ய விரும்பும் முதலீட்டாளர்.
தயவுசெய்து உள்ளே செல்லவும் https://www.bigshareonline.com/InvestorRegistration.aspx

பங்குதாரரின் நியமன படிவத்தை பதிவிறக்கம் செய்ய இங்கே கிளிக் செய்யவும்

முகவரி <br/> <br/>
பிஎஸ்இ லிமிடெட்
ஃபிரோஸ் ஜீஜீபோய் டவர்ஸ்
தலால் தெரு
மும்பை - 400 001
சின்னம்
பாங்கிந்தியா/532149
ஐ.எஸ்.ஐ.என் எண்
ஐஎன்ஈ084எ01016
நேஷனல் ஸ்டாக் எக்ஸ்சேஞ்ச்
இந்திய லிமிடெட்
எக்ஸ்சேஞ்ச் பிளாசா, பாந்த்ரா
குர்லா காம்ப்ளக்ஸ், பாந்த்ரா (கி),
மும்பை
சின்னம்
பாங்கிந்தியா
ஐ.எஸ்.ஐ.என் எண்.
ஐஎன்ஈ084எ01016

பங்குதாரர்களுக்கான தகவல்

வைப்பகங்களின் விபரங்கள்

வைப்பகத்தின் பெயர் ஐ.எஸ்.ஐ.என் இல்லை.
நேஷனல் செக்யூரிட்டீஸ் டெபாசிட்டரி லிமிடெட் ஐஎன்ஈ084A01016
சென்ட்ரல் டெபாசிட்டரி சர்வீசஸ் லிமிடெட் (சி.டி.எஸ்.எல்.) ஐஎன்ஈ084A01016

பங்குதாரரின் கடிதப் போக்குவரத்து

  • முகவரி மாற்றம் பங்குதாரர்கள் பிக்ஷேர் சர்வீசஸ் பிரைவேட் லிமிடெட் நிறுவனத்திற்கு தகவல் தெரிவிக்கலாம். மேலே கொடுக்கப்பட்டுள்ள முகவரியில், பல்வேறு தகவல்தொடர்புகள், ஈவுத்தொகை போன்றவை சரியான நேரத்தில் கிடைப்பதை உறுதி செய்வதற்காக கடிதப் போக்குவரத்துக்கான முகவரியில் ஏதேனும் மாற்றம்
  • ஒதுக்கீட்டிற்குப் பிறகு பங்குகளைப் பெறாத முதலீட்டாளர்கள் / பங்குதாரர்கள், இன்று வரை பங்குச் சான்றிதழ்களைப் பெறாதவர்கள், பிக்ஷேர் சர்வீசஸ் பிரைவேட் லிமிடெட் நிறுவனத்திற்கு கடிதம் எழுதுமாறு கேட்டுக்கொள்ளப்படுகிறார்கள். - பதிவாளர் மற்றும் இடமாற்ற முகவர் மேலே கொடுக்கப்பட்டுள்ள முகவரியில் தங்கள் விண்ணப்பத்தின் ஒப்புகை நகலை இணைக்க வேண்டும்.
  • இடமாற்றத்திற்காக அனுப்பப்பட்ட பங்குகளைப் பெறாத பங்குதாரர்கள், பரிமாற்றத்திற்காக அனுப்பப்பட்ட பங்குகளைப் பெறாத பங்குதாரர்கள், அனுப்பும் / தங்கும் தேதியிலிருந்து 35 நாட்களுக்குப் பிறகு, ஆர் & டிஏ - பிக்ஷேர் சேவைகள் பிரைவேட் லிமிடெட் என்ற நிறுவனத்திற்கு எழுதலாம். அல்லது வங்கியின் பங்குத் துறை, பின்வரும் விவரங்களைக் கொடுக்கிறது:
    1.பெயர் & ஃபோலியோ எண். மாற்றுபவர்
    2. மாற்றுத்திறனாளி
    3 இன் பெயர். இல்லை. பங்குகள்
    4. பகிர்வு சான்றிதழ்(கள்) எண்.
  • நகல் பங்குச் சான்றிதழ் வழங்குதல்.
    நகல் பங்குச் சான்றிதழ்களை வழங்க விரும்பும் முதலீட்டாளர்கள்/ பங்குதாரர்கள் பின்வரும் மாதிரி வடிவங்களில்
    தகவல்களை வங்கியின் பதிவாளர் மற்றும் பரிமாற்ற முகவருக்கு வழங்கலாம். ஒற்றை பங்குகளைப் பொறுத்தவரை, சம்பந்தப்பட்ட பங்குதாரர் மற்றும் கூட்டு ஹோல்டிங் விஷயத்தில் அனைத்து பங்குதாரர்களும் சமர்ப்பிக்க வேண்டிய ஆவணங்களில் கையெழுத்திட வேண்டும்.

.

I. கேள்வித்தாள் படிவம்.
2. தேவையான மதிப்புடைய முத்திரைத் தாளில் பிரமாணப் பத்திரம்.
III. தேவையான பெறுமதியான முத்திரைத் தாள் மீதான நட்டஈடு.
IV. உத்தரவாதத்துடன் இழப்பீடு (அதாவதுஎஸ்).

பங்கு பரிமாற்றத்திற்காக.
வங்கியின் இறந்த பங்குதாரர்களின் சட்டப்பூர்வ வாரிசுகள் தமது பெயர்களில் பங்குகளை பரிமாற்றம் செய்வதற்காக பின்வரும் மாதிரி வடிவங்களில் வங்கியின் பதிவாளர் மற்றும் இடமாற்ற முகவருக்கு தகவல்களை வழங்கலாம். கூட்டுப் பங்குகளைப் பொறுத்தவரை, பங்குதாரர்கள் அனைவரும் இறந்துவிட்டால் மட்டுமே சம்பந்தப்பட்ட சட்டப்பூர்வ வாரிசுகள் பங்குகளை பரிமாற்றம் செய்ய தகுதியுடையவர்கள். வேட்புமனு வங்கியில் முறையாகப் பதிவு செய்யப்பட்டிருந்தால், இந்தப் பங்குப் பரிமாற்றம் பொருந்தாது.
1. பங்குகளின் உரிமையை கோரும் நபர்களுக்கு ஆதரவாக பிற வாரிசுகளின் தடையில்லாக் கடிதம்.
II. இழப்பீட்டுப் பத்திரம் குறைந்தபட்சம் ஒரு ஏற்றுக்கொள்ளக்கூடிய உத்தரவாதத்துடன் முறையாக முத்திரையிடப்பட்டிருக்க வேண்டும்.
III. உரிமைகோரல் படிவம்.
IV. முறையாக முத்திரையிடப்பட்ட பிரமாணப் பத்திரம்.
V. உறுதி படிவம்.

பங்குதாரர்கள் உறவுக் குழு

முதலீட்டாளர்கள் / பங்குதாரர்களின் குறைகளை விரைவாக நிவர்த்தி செய்வதை உறுதி செய்வதற்காக பங்குதாரர் உறவுக் குழு அமைக்கப்பட்டுள்ளது.

பங்குதாரர்களுக்கான தகவல்

கார்ப்பரேட் அலுவலகம்

பாங்க் ஆப் இந்தியா<பிஆர்/> தலைமை அலுவலகம்
ஸ்டார் ஹவுஸ், சி-5, ஜி பிளாக்,
பாந்த்ரா குர்லா காம்ப்ளக்ஸ்,
மும்பை – 400 051.
தொலைபேசி : 66684444

முதலீட்டாளர் கல்வி மற்றும் பாதுகாப்பு நிதியத்தின் நோக்கத்திற்கான ஒருங்கிணைப்பு அலுவலரின் தொடர்பு விவரங்கள்
ராஜேஷ் வி உபாத்யா<பிஆர்/> நிறுவன செயலாளர்
மின்னஞ்சல்: Headofffice.share@bankofindia.bank.in

முதலீட்டாளர் குறைகளை நிவர்த்தி செய்வதற்கான தொடர்பு முகவரி
நிறுவன செயலாளர்,
பாங்க் ஆப் இந்தியா<பிஆர்/> தலைமை அலுவலகம், 8 வது மாடி,
ஸ்டார் ஹவுஸ், C-5,
ஜி பிளாக், பாந்த்ரா குர்லா காம்ப்ளக்ஸ்,
மும்பை- 400 051
தொலைபேசி எண்(கள்) : 022-66684490 டெலிஃபாக்ஸ் - 66684491
மின்னஞ்சல்: HeadOffice.Share@bankofindia.bank.in

பங்குதாரர்களுக்கான தகவல்

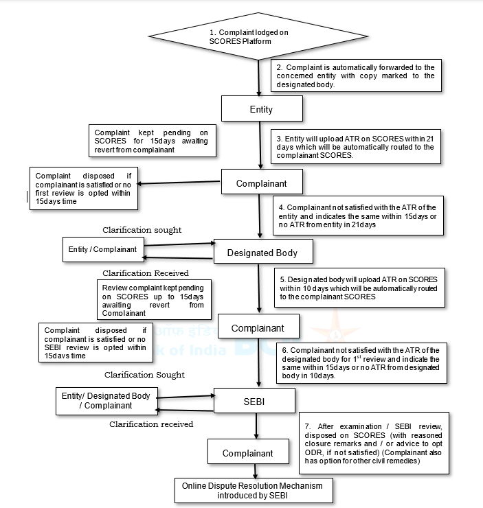
1. Investors May file their complaints through SCORES portal at https://scores.sebi.gov.in

2. The Complaints lodged on SCORES against any Entity shall be automatically forwarded to the concerned Entity through SCORES for resolution and submission of ATR. Entities shall resolve the Complaint and upload the ATR on SCORES within 21 calendar days of receipt of the Complaint. The ATR of the entity will be automatically routed to the complainant.

3. The Complaint against the Entity shall be simultaneously forwarded through SCORES to the relevant Designated Body. The Designated Body shall ensure that the concerned Entity submits the ATRs within the stipulated time of 21 calendar days.

4. The Designated Body shall monitor the ATRs submitted by the entities under their domain and inform the concerned entity to improve the quality of redressal of grievances, wherever required.

5. SEBI may concurrently monitor grievance redressal process by entities and Designated Bodies.

6. First review of the Complaint:

  • In case complainant is satisfied with the resolution provided by the entity vide the ATR or complainant does not choose to review the Complaint, the Complaint shall be disposed on SCORES. However, if the complainant is not satisfied, the complainant may request for a review of the resolution provided by the entity within 15 calendar days from the date of the ATR.
  • In case the complainant has requested for a review of the resolution provided by the entity or the entity has not submitted the ATR within the stipulated time of 21 calendar days, the concerned Designated Body shall take cognizance of the Complaint for first review of the resolution through SCORES. The Designated Body shall take up the first review with the concerned Entity, wherever required. The concerned Entity shall submit the ATR to the Designated Body within the time stipulated by the Designated Body.
  • The Designated Body may seek clarification on the ATR submitted by the Entity for the first review. The concerned Entity shall provide clarification to the respective Designated Body, wherever sought and within such timeline, as the Designated Body may stipulate. The Designated Body shall stipulate the timeline in such a manner to ensure that the Designated Body submits the revised ATR to the complainant on SCORES within 10 calendar days of the review sought.

7. Second Review of the Complaint:

  • The complainant may seek a second review of the Complaint within 15 calendar days from the date of the submission of the ATR by the Designated Body. In case the complainant is satisfied with the ATR provided by the concerned Designated Body or complainant does not choose to review the Complaint within the period of 15 calendar days, the Complaint shall be disposed on SCORES.
  • In case the complainant is not satisfied with the ATR provided by the Designated Body or the concerned Designated Body has not submitted the ATR within 10 calendar days, SEBI may take cognizance of the Complaint for second review through SCORES.
  • SEBI may take up the review with stakeholders involved, including the concerned entity or/and Designated Body. The concerned entity or/and Designated Body shall take immediate action on receipt of second review complaint from SEBI and submit revised ATR to SEBI through SCORES, within the timeline specified by SEBI.
  • SEBI or the Designated Body (as the case may be) may seek clarification on the ATR submitted by the concerned entity for SEBI review complaint. The concerned entity shall provide clarification to the respective Designated Body and/or SEBI, wherever sought and within such timeline as specified. The second review Complaint shall be treated as ‘resolved’ or ‘disposed’ or ‘closed’ only when SEBI ‘disposes’ or ‘closes’ the compliant in SCORES. Hence, mere filing of ATR with respect to SEBI review complaint will not mean that the SEBI review complaint is disposed.

1. Investors shall first take up their grievances for redressal with the entity concerned, through their designated persons/officials who handle issues relating to compliance and redressal of investor grievances.

2. Investors who wish to lodge a Complaint on SCORES (complainant) are required to register themselves on www.scores.gov.in by clicking on “Register here” under the “Investor Corner”. While filing the registration form, details like Name of the investor, Permanent Account Number (PAN), contact details, email id, are required to be provided for effective communication and speedy redressal of the grievances. Upon successful registration, a unique user id and a password shall be generated and communicated through an acknowledgement email to the complainant.

3. In order to enhance ease, speed and accuracy in the redressal of grievance, the investor may lodge the Complaint against any Entity on SCORES within a period of one year from the date of occurrence of the cause of action, where:

  • The complainant has approached the Entity for redressal of the complaint and the Entity has rejected the complaint or the complainant has not received any communication from the concerned Entity; or
  • The complainant is not satisfied with the reply received or the redressal by the concerned Entity.

4. If any complaint filed on SCORES beyond the limitation period specified above, SEBI may reject such complaint.

5. The following types of complaints shall not be dealt through SCORES:

  • Complaints against companies which are unlisted/delisted and companies on Dissemination Board of Stock Exchanges (except complaints on valuation of securities).
  • Complaints relating to cases pending in a court or subject matter of quasi-judicial proceedings, matters pending with Online Dispute Resolution of SEBI etc.
  • Complaints falling under the purview of other regulatory bodies such as Reserve Bank of India (RBI), Insurance Regulatory and Development Authority of India (IRDAI), Pension Fund Regulatory and Development Authority of India (PFRDAI), Competition Commission of India (CCI), or complaints falling under the purview of other ministries.
  • Complaints against a company under resolution under the relevant provisions of the Insolvency and Bankruptcy Code, 2016 (IBC).
  • Complaints against the companies where the name of company is struck off from Register of Companies (RoC) or a vanishing company as published by MCA.
  • Liquidated Companies or companies under liquidation.
  • Complaints which are in the nature of market intelligence i.e., information given to SEBI regarding violation of any of the provisions of the securities laws.

6. Notwithstanding anything specified in this circular, SEBI shall handle the first review complaint for categories of intermediaries where no Designated Body has been appointed for the purpose.

7. The complainant in the event of being dissatisfied shall give reasons for not being satisfied with the ATR and provide clear reasons for review at any stage.

8. SCORES shall only be a facilitative platform for investors to get redressal of their grievances from the concerned entity.

9. In cases where investors raise issues, which require adjudication on any third party rights, on questions of law or fact or which is in the nature of a lies between parties, or if investors are not satisfied with disposal on SCORES post SEBI review, they shall seek appropriate remedies through the Online Dispute Resolution Mechanism in securities market. In addition, investors have the option to approach legal forums including civil courts, consumer courts etc.

10. Investors can approach the Online Dispute Resolution Mechanism or other appropriate civil remedies at any point of time in case the complainant opts for Online Dispute Resolution Mechanism or other appropriate civil remedies while the complaint is pending on SCORES, the complaint shall be treated as disposed on SCORES.

புகார் தீர்வு முறைமையின் செயல்முறை ஓட்டம்:

QR_code

பங்குதாரர்களுக்கான தகவல்

Scores 2.0 Portal can be accessed through website and mobile application as well. Below are the details:

SCORES 2.0 Web link: https://scores.sebi.gov.in

பங்குதாரர்களுக்கான தகவல்